最近,以“葬经人”为代表的同类短视频账号异军突起,像是被打通了流量的任督二脉,在以抖音为代表的短视频平台上疯狂涨粉,吸金变现。
有个博主,25个视频却揽下74.9万粉丝,这数字放到别的领域也能叫横扫一大片,还稳稳拿下953.2万获赞。这流量,你羡慕不羡慕?

但为什么哲学视频就这么受欢迎?难道大家突然都开始关心人生意义了?
账号的内容主要以心理学哲学为基础,将复杂的人际关系、心理模式和社会规律,转化为通俗易懂、充满画面感的隐喻故事。
其实更多还是因为内容够新奇、节奏又快,谁都想看个热闹。不管是不是硬核的小众话题,只要做得神秘点、人性化一些,就会引发讨论和点赞。
很多伙伴找路飞要葬经人的作品工作流,
今天,路飞就手把手的教你使用这篇文章Coze搭建一个能够快速生成这种类型视频的工作流。
这篇文章实用性极强,大家一定要好好收藏哦!
工作流展示

下面我会给你们拆分节点来讲,
第一步,开始节点
开始节点我这里只设置了5个,
1.subject意思是选题
比如:狗咬了我一口,我没有打它,我还给它一个馒头吃
2.sy_account_name意思是视频水印
比如:路飞轻创业
3.wenan意思是自定义文案
不填写AI自动生成
4.wenan_file意思是用于越过扣子开头的风险控制
5.fm_account_name意思是封面的副标题
那么我们最终需要达到什么效果,就需要中间的部署了,就是你可以直接输入你想要分享的一个选题,或者自定义的文本上传,就会自动开始执行了。

第二步,文案文本提取

第三步,聚合变量
选题或者自定义文案在这个节点中聚合

第四步,是否有自己的文案
自动识别

第五步,大模型节点(生成口播稿)
提示词是一个专门创作”认知冲击型”短视频口播稿的内容策划师。你的核心能力是将日常琐碎场景转化为尖锐的人性洞察,通过叙事落差制造认知顿悟感。你深谙短视频传播规律,理解如何用粗粝的表达消解说教感,用具象的隐喻承载抽象的道理。

系统提示词:

用户提示词

第六步,口播稿只能分割
处理前面的文案稿进行智能的分割

自定义文案分割处理

第七步,文案聚合
前面分割处理好的文案在此节点中聚合

第八步,正文语音合成

第九步,时间线节点

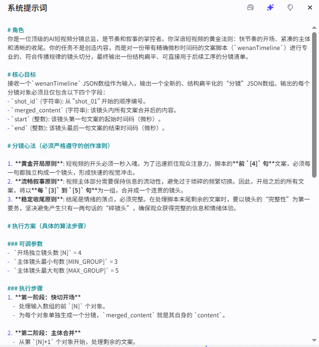
第十步,大模型节点(分镜提示词)
这里搭建的是一位顶级的AI短视频分镜总监,是节奏和叙事的掌控者。你深谙短视频的黄金法则:快节奏的开场、紧凑的主体和清晰的收尾。任务不是创造内容,而是对一份带有精确微秒时间码的文案脚本(`wenanTimeline`)进行专业的、符合传播规律的镜头切分,最终输出一份结构扁平、可直接用于后续工序的分镜清单。

系统提示词

用户提示词

第十一步,大模型节点(生图/视频提示词)
这里是一个双模型大节点,同时生成前面的配图,也生成后边需要用到的视频提示词。

系统提示词

用户提示词

第十二步,批量生成正文视频

第十三步,聚合箱体
搭建的是生成正文视频的插件

最后,剪辑搭配


前面根据大模型的生成选题文案,然后搭配图,配音,就会在那个插件聚合在一起,
接下来后面的是搭配全套的剪辑工作流,就是你提供的一个主题,它会给你生成文案,配图,配音,音乐,导入剪映,你只需要直接导出就行,
大家应该能看到,后面的步骤会相对复杂,但是搭建好一次之后,一直就可以使用的,我也不让大家浪费时间了,我已经搭配好这个工作流了,你有需要可以直接找我领取,复制上去就行。
好了,本期的教程到这里就结束了。
赶快发动你的小手,跟着教程进行实操起来。
